
做给我看,不要光说给我听
电影如生活,豪言壮语不如付出行动。某人可以对你说“我爱你”,而且很动听,但你会相信他吗?“我真的很爱你”,这句话说起来很美妙,但也很容易脱口而出。假如这个人示爱的方式是放弃一份好工作,离开他喜爱的城市和所有的朋友,追随你到别的州,你会觉得他离开你无法生活。这时候,你也许会想:“你这样做都是为了我吗?那你一定真的爱我。”

当你写剧本时,应尽可能多地写行动。把感情、意图、人物特征都化作行动,行为是银幕戏剧的核心,是塑造一个难忘人物形象的根本。在影片《烤肉摊》中,阿米尔在警察驾车离去后又继续营业,这个似乎不经意的行动,告诉了我们这个人物的基本特征,例如:他对待法律有多少畏惧?他觉得需要如何做他的生意?他每天工作的基本内容是什么?
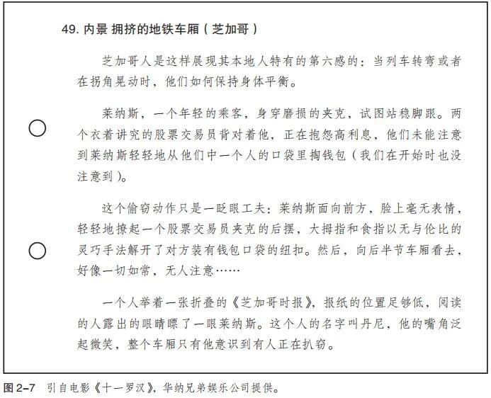
让我们举例说明通过行动展示人物要遵循什么原则。这里注重的是视觉化写作的技巧,通过观看来揭示内容,以及如何展现。我们用一个简单的段落来说明,取材自泰德·格里芬(Ted Griffin)为编剧的《十一罗汉》(图 2-7 和图 2-8)



用词要准确
首先要记住,当你写作剧本时,你是一名作家。作为作家,你的工具是文字。因此需要用字准确,要选择特定的词汇,不仅能描述行动,而且要表现情绪和语气。《十一罗汉》的编剧并没有这样写:
莱纳斯提起那人的外套,打开他的口袋,伸手掏出钱包。
虽然这是事实,但是如果这样写,读者就会以为莱纳斯是个倒霉的傻瓜,绝不可能会得手后脱身。因此,作者写道:
莱纳斯面向前方,脸上毫无表情,轻轻地撩起一个股票交易员夹克的后摆,大拇指和食指以无与伦比的灵巧手法解开了对方装有钱包口袋的纽扣。(他最终)……就把钱包掏了出来。
编剧只写了行动,但这段准确的描写让我们真的“看见”了这个扒窃过程是如何展开的,也展示了莱纳斯的扒窃技能,这在片子后面还会用得到。

要记住,并非所有的行动和细节描写都同等重要。在场景提示部分,我们只需要抓住最根本的东西。你描述所用的时间和词汇数量决定了场景的重要性。只应特别重视对于故事来说真正关键的事件,并加以着墨。
用形象描述,而不是用摄影机提示
在作者剧本中,尽量避免加注摄影机提示,如特写(close-up)、变焦(zoom in on)、镜头摇入(camera pans to reveal)等。但是,这并不等于说当你觉得景别对于叙事十分必要时,不能用特写或者全景镜头作为剧本中的提示。作为剧本作者,要用散文描写形象和行动,它们会令读者或者导演想到这里要用特写或者全景以表达作者的其他意图。这是视觉化写作的要义。例如,在《十一罗汉》的剧本中,泰德·格里芬写道:
(a)莱纳斯面向前方,脸上毫无表情,轻轻地撩起一个股票交易员夹克的后摆,(b)大拇指和食指以无与伦比的灵巧手法解开了对方装有钱包口袋的纽扣。(c)然后,向后半节车厢看去,好像一切如常,无人注意……
这段文字要用三个不同的景别来拍摄。为了表现毫无表情的脸和撩起外套的后摆(a),需要使用全景(全身)与中全景(膝盖以上)之间的镜头。然后,为了能够“看见”两个手指间灵巧的小动作(b),需要一个大特写。最后,为了看见半节车厢和其他乘客的形象(c),需要一个全景镜头;不能用特写。所以,作者是在用文字展现场景,而不是用标签为摄影机做出提示。当然,要小心过度使用这个方法。只有当故事需要展现准确的形象时才需要这样做。

把场景指示和观众视点分段
把场景指示部分分段,有三个理由。
第一,把同一地点再区分成不同场地。你注意下作者是如何写坐在车厢的另一头注视着莱纳斯的丹尼的,这里另起了一段。这样分段,可以把读者的目光从莱纳斯转移到车厢另一端的丹尼身上。
第二,用分段来区分戏剧小节以推进场景的进展。它帮助读者感觉到一个戏剧性时刻结束,另一个时刻开始了。在车厢里的段落是一个大的戏剧单元:丹尼注视着莱纳斯扒窃了一个人的口袋。其中的紧张程度由分解成的几个戏剧小节来产生,然后对细节略加安排再呈现给观众,显得更具悬疑感。
小节 1,段落 1:芝加哥地铁一个普通的日子(没有异常情况)。
小节 2,段落 2:莱纳斯和股票交易员出场,莱纳斯对这个人正在进行扒窃(哦,不……这是犯罪,气氛开始紧张)。
小节 3,段落 3:展现莱纳斯纯熟的技巧,而且冷静(人物发展)。
小节 4,段落 4:莱纳斯并不是一个孤立的人物,丹尼注视着扒窃的全部过程,并且颇为欣赏。(这个情节随着视点的大转移而复杂化;现在的莱纳斯不再只是扒窃的小毛贼,而是在不知不觉中被人相中,会扮演更大的角色了)。
小节 5,段落 5、段落 6 包含对话,以及段落 7:莱纳斯干完整个勾当,而且还很有礼貌(无懈可击,得分)。
小节 6,段落 8:莱纳斯的表现令丹尼对之印象深刻(图 2-9,观众也会感同身受)。
分段的第三个理由,是要进一步强调非常重要的时刻或者细节。对于丹尼、莱纳斯和观众来说,这场戏的悬念是莱纳斯能否把钱包偷到手。所以,动作的高潮时刻,就是他伸手到别人口袋的时候。因此,编剧在他的分段中突出了这个时刻。

人物与声音
在《十一罗汉》这个例子中,我们所看到的莱纳斯的行动,告诉了我们他是个什么人物。他是一个贼,窃技高超的贼,用他的能力犯了罪并能脱身。我们可以相信,是因为眼见为实。人物是通过行动来定义的。另一方面,声音则是一个人向外界告白的手段。衣着风格和所使用的语言也可以表现人物的特征。对白可以写得与我们通过行动理解的人物特征相一致,或者为人物增加另一层复杂性,有时甚至与我们的所见相矛盾。他穿着一件“磨损的夹克”,会有礼貌地跟人道歉,给人印象是一个普通的好人(这也是股票交易员认为的),但我们知道底细,因为我们看见了他的行动。

另一个很好的例子是汉尼拔·莱克特(Hannibal Lecter)这个人物(图 2-10),出自乔纳森·戴米(Jonathan Demme)导演的影片《沉默的羔羊》(Silence of Lambs,1991),编剧是泰德·塔利(Ted Tally)。汉尼拔通过对白把自己扮成一个博学、有文化、细腻、彬彬有礼的绅士。在初次见面时,他甚至对克拉丽斯·斯塔林(Clarice Starling)说:“对于我来说,无礼是丑陋的。”这是一个我们不会惧怕的人物,对吗?直到我们看见他把一个警察的脸皮揭了下来!汉尼拔是一个人物与声音截然相反而造成紧张感的绝佳例子。所以,如果你能够通过行动塑造人物的本性,他们的对白、声音就都可以用来添加或者细化他们的个性。行动呈现人物,对白反映心声。

做给我看,不要光说给我听
电影如生活,豪言壮语不如付出行动。某人可以对你说“我爱你”,而且很动听,但你会相信他吗?“我真的很爱你”,这句话说起来很美妙,但也很容易脱口而出。假如这个人示爱的方式是放弃一份好工作,离开他喜爱的城市和所有的朋友,追随你到别的州,你会觉得他离开你无法生活。这时候,你也许会想:“你这样做都是为了我吗?那你一定真的爱我。”

当你写剧本时,应尽可能多地写行动。把感情、意图、人物特征都化作行动,行为是银幕戏剧的核心,是塑造一个难忘人物形象的根本。在影片《烤肉摊》中,阿米尔在警察驾车离去后又继续营业,这个似乎不经意的行动,告诉了我们这个人物的基本特征,例如:他对待法律有多少畏惧?他觉得需要如何做他的生意?他每天工作的基本内容是什么?
让我们举例说明通过行动展示人物要遵循什么原则。这里注重的是视觉化写作的技巧,通过观看来揭示内容,以及如何展现。我们用一个简单的段落来说明,取材自泰德·格里芬(Ted Griffin)为编剧的《十一罗汉》(图 2-7 和图 2-8)



用词要准确
首先要记住,当你写作剧本时,你是一名作家。作为作家,你的工具是文字。因此需要用字准确,要选择特定的词汇,不仅能描述行动,而且要表现情绪和语气。《十一罗汉》的编剧并没有这样写:
莱纳斯提起那人的外套,打开他的口袋,伸手掏出钱包。
虽然这是事实,但是如果这样写,读者就会以为莱纳斯是个倒霉的傻瓜,绝不可能会得手后脱身。因此,作者写道:
莱纳斯面向前方,脸上毫无表情,轻轻地撩起一个股票交易员夹克的后摆,大拇指和食指以无与伦比的灵巧手法解开了对方装有钱包口袋的纽扣。(他最终)……就把钱包掏了出来。
编剧只写了行动,但这段准确的描写让我们真的“看见”了这个扒窃过程是如何展开的,也展示了莱纳斯的扒窃技能,这在片子后面还会用得到。

要记住,并非所有的行动和细节描写都同等重要。在场景提示部分,我们只需要抓住最根本的东西。你描述所用的时间和词汇数量决定了场景的重要性。只应特别重视对于故事来说真正关键的事件,并加以着墨。
用形象描述,而不是用摄影机提示
在作者剧本中,尽量避免加注摄影机提示,如特写(close-up)、变焦(zoom in on)、镜头摇入(camera pans to reveal)等。但是,这并不等于说当你觉得景别对于叙事十分必要时,不能用特写或者全景镜头作为剧本中的提示。作为剧本作者,要用散文描写形象和行动,它们会令读者或者导演想到这里要用特写或者全景以表达作者的其他意图。这是视觉化写作的要义。例如,在《十一罗汉》的剧本中,泰德·格里芬写道:
(a)莱纳斯面向前方,脸上毫无表情,轻轻地撩起一个股票交易员夹克的后摆,(b)大拇指和食指以无与伦比的灵巧手法解开了对方装有钱包口袋的纽扣。(c)然后,向后半节车厢看去,好像一切如常,无人注意……
这段文字要用三个不同的景别来拍摄。为了表现毫无表情的脸和撩起外套的后摆(a),需要使用全景(全身)与中全景(膝盖以上)之间的镜头。然后,为了能够“看见”两个手指间灵巧的小动作(b),需要一个大特写。最后,为了看见半节车厢和其他乘客的形象(c),需要一个全景镜头;不能用特写。所以,作者是在用文字展现场景,而不是用标签为摄影机做出提示。当然,要小心过度使用这个方法。只有当故事需要展现准确的形象时才需要这样做。

把场景指示和观众视点分段
把场景指示部分分段,有三个理由。
第一,把同一地点再区分成不同场地。你注意下作者是如何写坐在车厢的另一头注视着莱纳斯的丹尼的,这里另起了一段。这样分段,可以把读者的目光从莱纳斯转移到车厢另一端的丹尼身上。
第二,用分段来区分戏剧小节以推进场景的进展。它帮助读者感觉到一个戏剧性时刻结束,另一个时刻开始了。在车厢里的段落是一个大的戏剧单元:丹尼注视着莱纳斯扒窃了一个人的口袋。其中的紧张程度由分解成的几个戏剧小节来产生,然后对细节略加安排再呈现给观众,显得更具悬疑感。
小节 1,段落 1:芝加哥地铁一个普通的日子(没有异常情况)。
小节 2,段落 2:莱纳斯和股票交易员出场,莱纳斯对这个人正在进行扒窃(哦,不……这是犯罪,气氛开始紧张)。
小节 3,段落 3:展现莱纳斯纯熟的技巧,而且冷静(人物发展)。
小节 4,段落 4:莱纳斯并不是一个孤立的人物,丹尼注视着扒窃的全部过程,并且颇为欣赏。(这个情节随着视点的大转移而复杂化;现在的莱纳斯不再只是扒窃的小毛贼,而是在不知不觉中被人相中,会扮演更大的角色了)。
小节 5,段落 5、段落 6 包含对话,以及段落 7:莱纳斯干完整个勾当,而且还很有礼貌(无懈可击,得分)。
小节 6,段落 8:莱纳斯的表现令丹尼对之印象深刻(图 2-9,观众也会感同身受)。
分段的第三个理由,是要进一步强调非常重要的时刻或者细节。对于丹尼、莱纳斯和观众来说,这场戏的悬念是莱纳斯能否把钱包偷到手。所以,动作的高潮时刻,就是他伸手到别人口袋的时候。因此,编剧在他的分段中突出了这个时刻。

人物与声音
在《十一罗汉》这个例子中,我们所看到的莱纳斯的行动,告诉了我们他是个什么人物。他是一个贼,窃技高超的贼,用他的能力犯了罪并能脱身。我们可以相信,是因为眼见为实。人物是通过行动来定义的。另一方面,声音则是一个人向外界告白的手段。衣着风格和所使用的语言也可以表现人物的特征。对白可以写得与我们通过行动理解的人物特征相一致,或者为人物增加另一层复杂性,有时甚至与我们的所见相矛盾。他穿着一件“磨损的夹克”,会有礼貌地跟人道歉,给人印象是一个普通的好人(这也是股票交易员认为的),但我们知道底细,因为我们看见了他的行动。

另一个很好的例子是汉尼拔·莱克特(Hannibal Lecter)这个人物(图 2-10),出自乔纳森·戴米(Jonathan Demme)导演的影片《沉默的羔羊》(Silence of Lambs,1991),编剧是泰德·塔利(Ted Tally)。汉尼拔通过对白把自己扮成一个博学、有文化、细腻、彬彬有礼的绅士。在初次见面时,他甚至对克拉丽斯·斯塔林(Clarice Starling)说:“对于我来说,无礼是丑陋的。”这是一个我们不会惧怕的人物,对吗?直到我们看见他把一个警察的脸皮揭了下来!汉尼拔是一个人物与声音截然相反而造成紧张感的绝佳例子。所以,如果你能够通过行动塑造人物的本性,他们的对白、声音就都可以用来添加或者细化他们的个性。行动呈现人物,对白反映心声。
内容由作者原创,转载请注明来源,附以原文链接
https://6pian.cn/news/8091.html全部评论
关注我们
分享到微信朋友圈
表情
添加图片
发表评论